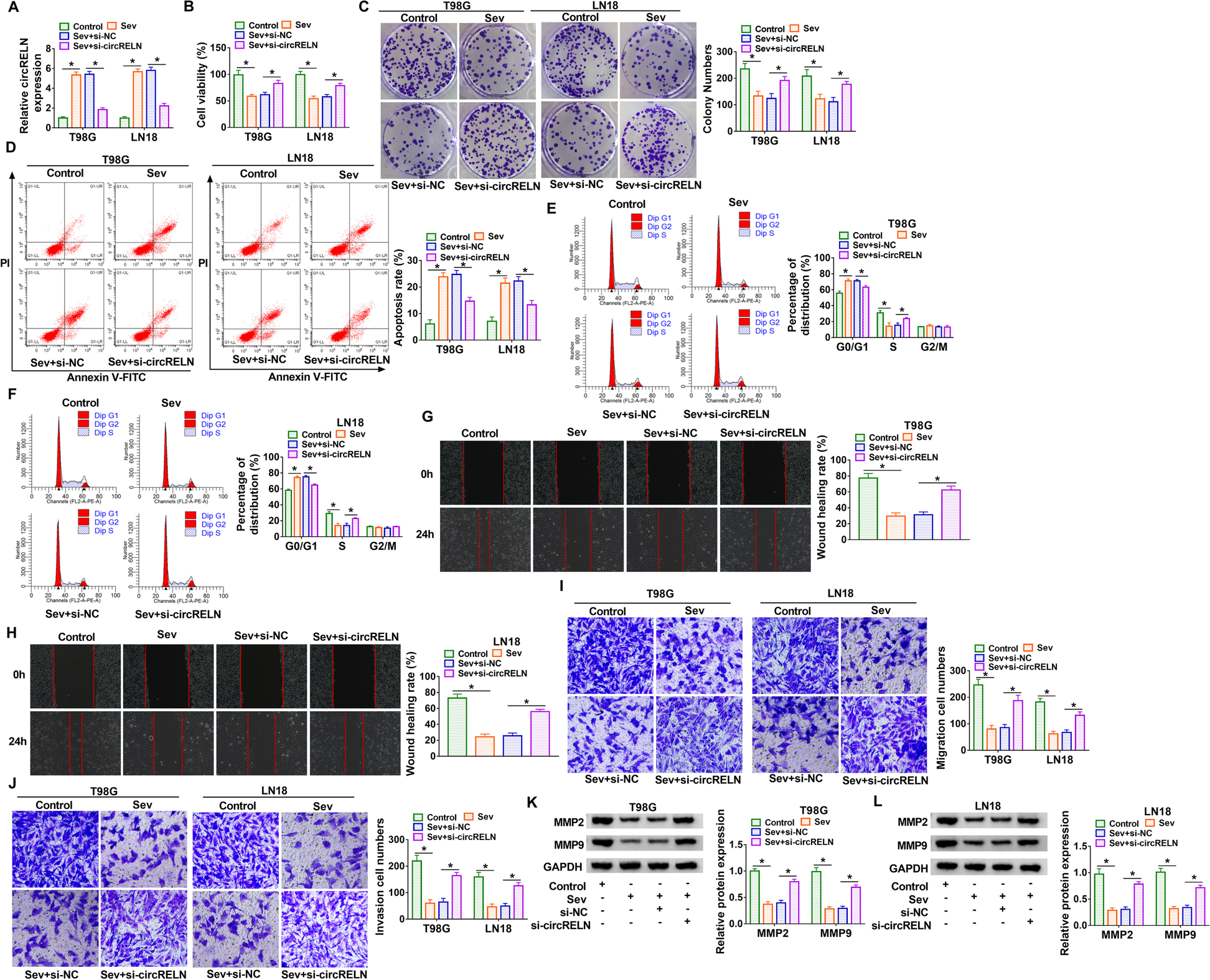
Fig. 2

Sev inhibited malignant cell behaviors in T98G and LN18 cells by upregulating circRELN. Experimental cells in this section included control, Sev, Sev + si-circRELN or Sev + si-NC treatment. A The expression in experimental cells was detected by qPCR. B Cell viability was checked by CCK-8 assay. C Cell formation ability was checked by colony formation assay. D Cell apoptosis was monitored using flow cytometry assay. E and F Cell cycle progression was monitored using flow cytometry assay. (G and H) Cell migration was assessed by wound healing assay. I and J Cell migration and cell invasion were assessed by transwell assay. K and L The expression of MMP2 and MMP9 was measured by western blot. *P < 0.05